时间:2024-03-22 00:12
人气:
作者:admin
电子发烧友网报道(文/刘静)亚洲最早大模型商业化公司之一,云知声要在港交所上市了!
近日,云知声智能科技股份有限公司(以下简称:云知声)更新招股书,继续推进港交所主板上市进程。
云知声成立于2012年,当时国内的AI产业刚刚萌芽,它率先开启AGI技术商业化。在成立仅三个月后,云知声便发布了语音识别公有云,在AI行业迅速崭露头角,一举成为继“科大讯飞”之后国内第二家推出语音云的企业。此后,云知声发展势头更加迅猛,它成功从科大讯飞手中夺得了搜狗的订单。并迅速构建起公司发展的三大支柱——语音云、深度学习和超算平台。
2016年开始,云知声将战略重心转移到大模型领域,开始建立Atlas人工智能基础设施。在2017年Transformer算法及2018年BERT算法在自然语言处理方面取得突破不久后,云知声推出了首个基于BERT的大语言模型UniCore,并在2023年进一步推出了拥有600亿个参数的自有大语言模型山海大模型。这一大模型的发布,标志着云知声在AI技术领域的领先地位,并为其后续的产品创新和解决方案提供了强大的技术支撑。
13年获11轮融资超30亿元,高通、京东、360都投了
云知声创始人黄伟毕业于中国科学技术大学电子科学技术系,专攻信号与信息处理领域。他带领团队开启了深度学习技术在中国产业化落地的先河,并在短短10年之内,将云知声打造成为国内AI领军企业之一,语音AI独角兽之首。
云知声凭借强大的技术实力、广泛的应用场景以及市场拓展能力,成为了资本市场上备受瞩目的企业。天眼查显示,云知声2012年成立至今,已经完成11起融资。
在成立之初,云知声就获得了千万元天使轮融资;在2013年,云知声获得著名创投机构启明创投、磐谷创投的1亿元A轮融资;随后在2014年的B轮融资、2021年的D+轮融资等,启明创投也多次加码投资这家AI公司。
2014年,高通企业旗下的高通创投投资了云知声,与启明创投一起完成了5000万美元的B轮融资。高通创投看好面向5G、人工智能、生物科技、深海技术、新能源环保以及国产替代等领域的投资机会,在中国区高通创投已经累计投资了超过70家公司,其中包括GPGPU芯片公司登临科技、视觉AMR解决方案公司灵动科技以及自动驾驶解决方案供应商毫末智行等。
而2017年,京东科技和其旗下的云计算服务提供商京东云也参与了云知声3亿元的战略融资。360则在2017年的战略融资以及2018年的C轮融资投资了云知声。
云知声的11起融资事件中,单笔融资金额最高7亿元人民币,累计融资金额总计超过30亿元。
营收连年增长,三年亏损超11亿
招股书显示,从2021年至2023年,云知声的营业收入分别为4.56亿元、6.01亿元、7.27亿元,营收年复合增长率为26.27%。2023年云知声营收同比增长20.97%。总体来看,云知声的营收增速相对平缓,AI业务商业化落地仍有待加速。
毛利润由2021年的1.45亿元增长至2023年的2.95亿元,年复合增长率表现更高,为42.64%。
与营收连年增长形成鲜明对比的是,云知声年内却连连亏损。招股书显示,2021年、2022年和2023年,云知声年内亏损分别为4.34亿元、3.75亿元、3.76亿元,三年累计亏损11.85亿元。云知声净利亏损幅度有逐渐收窄的趋向。
虽仍处于亏损中,但云知声表示,“经营亏损仍主要由于大量研发成本,我们认为,我们在改善人工智能技术方面的战略投资将使我们在竞争激烈的人工智能环境中处于有利地位,并为我们的长期成功作出贡献。我们相信我们拥有充足的营运资金,包括充足的现金及流动资产,可以满足我们未来十二个月的发展需求。”
招股书显示,2021年、2022年和2023年,云知声的研发开支分别为人民币18820万元、28710万元、28630万元,分别占云知声各年度收益的41.3%、47.8%、39.4%。三年时间,云知声研发累计投入7.62亿元。
中国人工智能解决方案供应商中排名第四,智慧生活AI产品及解决方案是营收主力
根据弗若斯特沙利文的数据,中国的人工智能解决方案市场从2019年的422亿元增加到2022年的937亿元,复合年增长率为30.5%。预计2028年将达到6332亿元,从2022年到2028年的复合年增长率为37.5%。
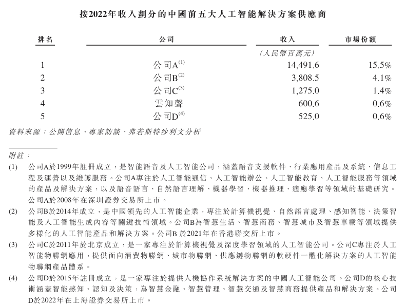
中国的人工智能解决方案市场高度分散,2022年收入排名前五的中国人工智能解决方案供应商,如下图所示:
云知声为智慧生活和智慧医疗中广泛的应用场景提供了极具竞争优势的产品和解决方案。中国的AI解决方案市场高度分散,根据弗若斯特沙利文的数据,2022年云知声的收入在中国人工智能解决方案供应商中排名第四,市场份额为0.6%。但在年度收入超过50000万元的企业中增长最快。并且2022年云知声在更为细分的中国智慧生活及智慧医疗行业均排名第三。
在智慧生活方面,云知声可以提供用于智慧住宅、商业空间、酒店及交通等智慧生活场景应用的多样化的AI产品及解决方案。2022年及2023年,云知声智慧生活解决方案已赋能373名及389名客户。
此外,云知声通过MaaS向开发者和企业按需要提供AI大语言模型能力。主要产品包括基于公有云的AI能力API、定制专有AI技术服务平台及AI模型嵌入式芯片和物联网硬件模组。2022年及2023年,云知声AI能力的外部用户月调用量峰值分别为91580万及98490万。同年,云知声分别向开发者和客户销售1280万及2450万颗AI芯片。
招股书显示,2021年-2023年云知声智慧生活业务实现的收入分别为3.53亿元、4.87亿元、5.79亿元,分别占主营业务收入的77.4%、81%、79.6%。
在智慧医疗方面,云知声提供AI赋能医疗解决方案,如病历语音输入、病历质控、单一疾病质控及医疗保险支付管理。该等AI解决方案通常作为定制的AI赋能业务系统交付,以规范医疗服务流程和决策,从而减少医疗失误,提高医疗服务质量并保障患者权益。据悉,2023年,云知声已向167名客户提供AI解决方案。
2021年、2022年和2023年,云知声智慧医疗业务收入分别为1.03亿元、1.13亿元、1.48亿元。
此次冲刺港股IPO,募集到的资金,云知声将主要用于加强其在人工智能核心技术的研发,推动在智慧生活和智慧医疗等领域应用的深度探索。
下一篇:AI时代,存强则强