时间:2024-03-12 13:59
人气:
作者:admin
【哔哥哔特导读】AI成今年两会重要关键词!AI服务器需求激增,HBM成为标配,市场规模预计达150亿美元,国内布局HBM产业链的企业迎来重大机遇!
3月5日,全国十四届全国人大二次会议在北京隆重召开。今年的两会中,人工智能(AI)成为了一个备受关注的关键词,多位代表都提出了与AI领域相关的重要建议。
360公司创始人周鸿祎在提案中就关注了通用大模型的安全问题,他建议制定通用大模型安全标准体系,并鼓励具备“安全和AI”能力的企业聚焦攻坚,承担重要责任。
小米集团创始人雷军则指出,2023年,以大模型和生成式人工智能为代表的通用人工智能技术在全国范围内引起了广泛关注,掀起了新一轮的浪潮。因此,他建议加强人工智能领域的人才培养,并将人工智能通识课程纳入九年义务教育。
全国政协常委、中国移动董事长杨杰也在会上提出了《全面推进“AI+”行动,加快形成新质生产力》的提案。
可见,人民对AI领域的发展抱有极高的期望,并且对于如何安全、有效地推进AI技术的发展和应用,有着深刻入的思考,也相应地提出了积极的建议。
随着AI在近几年来的加速发展,算力需求持续攀升。在ChatGPT、Sora等生成式大模型的推动下,对AI服务器的需求也进一步刺激。值得注意的是,SK海力士副社长Kim Ki-ate表示,该公司今年的HBM已经售罄,并已开始为2025年做准备。早些时候,美光科技CEO Sanjay Mehrotra也透露,美光2024年的HBM产能同样预计已经全部售罄。
HBM
其实在过去,HBM的位元需求在整体DRAM市场中的占比不足1%。这主要是由于其高昂的成本以及服务器市场中配备相关AI运算卡的比例较低所限制的。然而,随着今年年初AI服务器需求的激增,HBM的市场地位由此发生了显著转变,因为它已经成为AI服务器的标准配置。
根据TrendForce集邦咨询披露的数据,2022年AI服务器出货量86台,预计2026年AI服务出货量将超过200万台,年复合增速29%。AI服务器出货量增长催化HBM芯片需求爆发,预期到2025年,全球HBM市场规模将达到约150亿美元,增速超过50%。
在存储市场中,相对于GDDR来说,HBM芯片并非是一种主流的存储芯片选择,所以过去布局HBM芯片的企业少之又少。一直以来,HBM芯片市场主要由外资企业SK海力士、三星和美光这三家企业主导,而国内还尚未有量产HBM的企业出现。
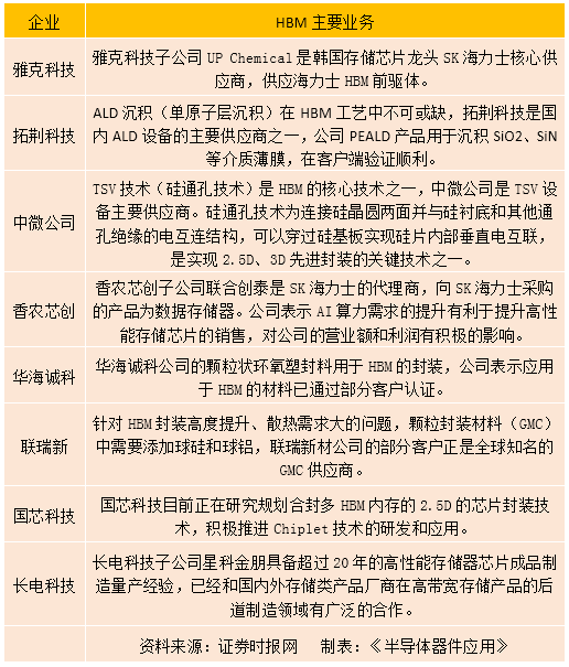
然而,这不代表国内没有该方面的需求,目前已有不少HBM产业链的企业出现。在A股上市企业中,布局HBM产业的公司就有20家,主要代表企业包括雅克科技、拓荆科技、中微公司、香农芯创、华海诚科等。

HBM芯片
根据市场研究机构TrendForce的预测,高端AI服务器GPU搭载HBM芯片已成为主流趋势。这表明,HBM芯片的需求在未来一段时间内继续保持旺盛,也将为相关企业提供了重要的机遇。
企业可以通过加大研发投入,提高HBM芯片的性能和产量,以满足市场对高性能AI服务器的不断增长的芯片需求。
本文为哔哥哔特资讯原创文章,未经允许和授权,不得转载
上一篇:AI芯片的技术原理与架构
下一篇:为何GPU在AI训练中不可或缺?