时间:2018-06-29 18:38
人气:
作者:admin
如果要证明“你”是“你”,你会选择什么方式?人脸识别or指纹识别or密码、卡片?
可是,如果遇上万能指纹、你的照片、卡片遗失、密码被盗,还能轻易证明“你”是“你”吗?
进入人工智能时代,一项利用手指静脉特征进行比对识别、不可复制、高安全性的精准活体识别新科技开始进入大众的视野,它叫做指静脉识别。
然而,即使是曾经使用过该技术的人,对指静脉识别技术也都是一知半解。笔者将在本文系统整理指静脉识别技术的“前世今生”,告诉大家指静脉识别是什么。
指静脉识别:利用手指静脉特征进行比对的精准活体识别技术
指静脉识别,是通过近红外光对手指进行照射,流动血液中的血红素吸收了近红外光后,获得了清晰的手指静脉图像,再使用特定的算法从图像中提取出特征值,识别时将提取的特征值数据与存储的特征值数据进行比对,给出识别比对的结果,从而达到身份识别的功能。
1.稳定:手指静脉是人体最稳定的生物特征之一,同一个人的手指静脉分布特征在成年之后终身不变。
2.唯一:两个人手指静脉结构相同的几率是34亿分之一,即使是具有相同DNA的同卵双胞胎的手指静脉形态也不相同。
3.难获取:手指静脉分布在皮肤之下,形状错综复杂,难以窃取,而且指静脉识别是基于活体手指中的血红素能够吸收近红外光才形成静脉图像。
4.必须活体获取:如果手指脱离人体后,静脉血管中的血液特性会发生变化,致使无法获取静脉图像并通过静脉识别设备的验证。
因此,相比于人脸识别、指纹识别,指静脉识别具有活体识别、体内特征不可复制、唯一稳定、无法破解等特点,是人工智能时代最安全、最精准的生物识别技术。
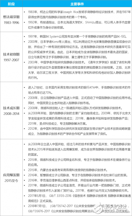
在查阅了众多指静脉识别技术的文献期刊后,发现指静脉识别技术并非由中国学者/企业的首次提出,早在20世纪80年代,世界影像巨头的科学家便首次提出手背静脉识别技术,再由日本企业研发并发扬推广手指静脉识别。
总结,指静脉识别技术的发展可分为想法萌芽期(1983-1996年)、技术初创期(1997-2007年)、技术成长期(2008-2014年)、应用爆发期(2015年至今)4个阶段。


当前指静脉识别技术已经衍生出来的产品包括:模块、采集仪/认证仪、门禁/考勤机、门锁、保险柜、智能柜、闸机、后端认证云平台等。
通过查阅国内较大的指静脉识别厂商微盾、脉迪、圣点等公司的官网,并与行业内的销售人员沟通后了解到,出于个人隐私保护、安全性的考虑,当前指静脉识别主要的应用场景还是在社保、安防行业。
1.社保行业:指静脉识别让老人证明自己身份更方便
由于有一定比例的60岁以上老人存在指纹浅、手指脱皮、有茧等问题,且生存认证时主要以老人身份证照片进行人脸比对,但老人容貌变化与年轻时(身份证照片)普遍相差较大,导致指纹识别、人脸识别在社保养老生存认证上无法更准确、更便捷地证明老人的身份。因此,指静脉识别成为证明老人身份的最好的技术方案,指静脉识别终端机、手持指静脉识别终端成为社保行业应用较多的产品。
2.安防行业:指静脉识别让出入控制的身份识别更精准
安防领域的指静脉识别产品包括指静脉识别门禁、闸机、签到设备等,主要还是用于区域的出入身份识别。由于指静脉识别对识别环境要求较低,因此相比于其他生物识别技术,指静脉识别的精准率更高。
指静脉识别距离高市场接受度、大规模应用还有多远?
虽然指静脉识别技术源自日本,且至今在社保、安防行业应用也较为广泛,但指静脉识别技术与大规模应用之间还有一定距离。根据行业观察,笔者认为,要让指静脉识别技术进入高速爆发期,行业内企业需要重点关注以下三个方面:
1.联合大企业,指静脉识别技术的市场教育才能更高效、更持久
相比于人脸识别、指纹识别,指静脉识别在商家与消费者的知名度还比较低,大家对于指静脉识别技术是什么、怎么用、靠不靠谱都存在疑惑。因此,笔者常看到微盾、圣点科技、释金石等行业领先公司所到之处均积极推广宣传、做指静脉识别的技术普及与应用普及。
笔者认为,市场教育需要财力,指静脉识别企业应寻求与大企业合作的机会,新技术的市场教育才能更高效、更持久。
2.指静脉识别模块小型化是大规模市场应用的前提
指静脉识别作为一项底层识别技术,要大规模应用,必须要嵌入到不同品类、特别是消费人群广的消费电子产品中,好比人脸、指纹嵌入在手机当中。模块小型化是指静脉识别技术嵌入消费电子产品的关键前提,但由于小型模块对识别的精准率影响较大,行业厂家需要思考两者之间如何平衡。
3.企业需要找到百亿、千亿甚至万亿消费级大行业的技术应用点
当前阶段,指静脉识别技术主要还是应用在社保行业与安防行业,但社保行业与安防行业较为封闭,投资者、消费者对行业所知甚少,因此,虽然应用广泛,但技术却不为行业外人所知。

如果企业找到了百亿、千亿的消费级大市场作为技术应用点,技术知名度提升指日可待。所幸的是,在2017年,我们已经看到了指静脉识别技术在健身行业与家居行业成功落地推广。释金石在行业内首推以指静脉识别技术为核心的智能健身房解决方案,进军健身市场;金洛克在行业内首推指静脉智能门锁,进军智能家居市场。这两个千亿级大市场的应用,或许将帮助指静脉识别技术更为大众所知。
上一篇:人工智能--深度学习模型
下一篇:人工智能推动着劳动市场数字化