时间:2017-12-04 16:05
人气:
作者:admin
2017年11月20日,未来智能实验室(FutureAILab)启动2018年世界AI智商评测活动(WorldAI IQ Test 2018),对世界范围人工智能系统智能发展水平进行新的评测。以观察世界范围内人工智能最新发展水平以及与人类的差距。这也是第三次世界AI智商评测。
从2014年开始,未来智能实验室研究团队,参考冯·诺伊曼结构、戴维·韦克斯勒人类智力模型、知识管理领域DIKW(Data, Information, Knowledge, Wisdom,数据、信息、知识、智慧)模型体系等。分别在2014年和2015年发表论文提出建立“标准智能模型”,统一描述人工智能系统和人类的特征和属性。

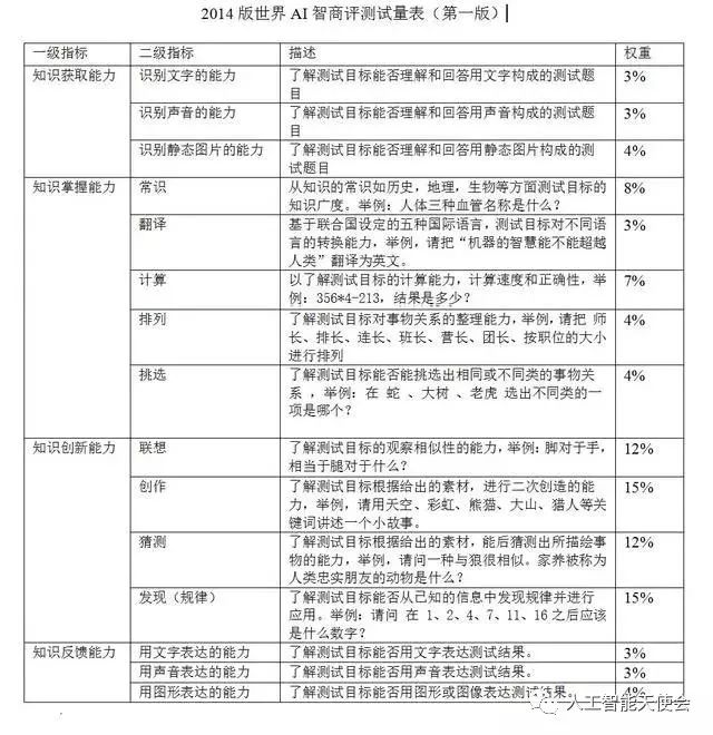
2014年的论文中,研究团队根据标准智能系统模型的特征要点,从知识的获取能力(观察能力)、知识掌握能力、知识创新能力,知识的反馈能力(表达能力)等四大方面建立AI智商评价体系,并从这四个方面建立15个分测试,形成人工智能智商测试量表,具体介绍如下:

从最近几年对人工智能的发展和对关于智能的最新研究。未来智能实验室将对AI智商评测量表从测试分类和分类权重进行调整,主要调整的内容增加了识别动态图像的能力,情绪的识别与表达能力,识别敌我的能力,伪装真实意图的能力,实现移动定位的能力,实现改造世界的能力等,除此之外对常识和创作的测试也做了更为细化的工作(红色代表修改和更新的指标项):
