时间:2025-10-01 10:04
人气:
作者:admin

300+ 精选提示 Prompt
12 个大类(IT、人力资源、销售、产品、客户服务……)
每个角色 25 根据 KPI 和产品背景调整以获得最佳结果!
https://academy.openai.com/public/tags/prompt-packs-6849a0f98c613939acef841c
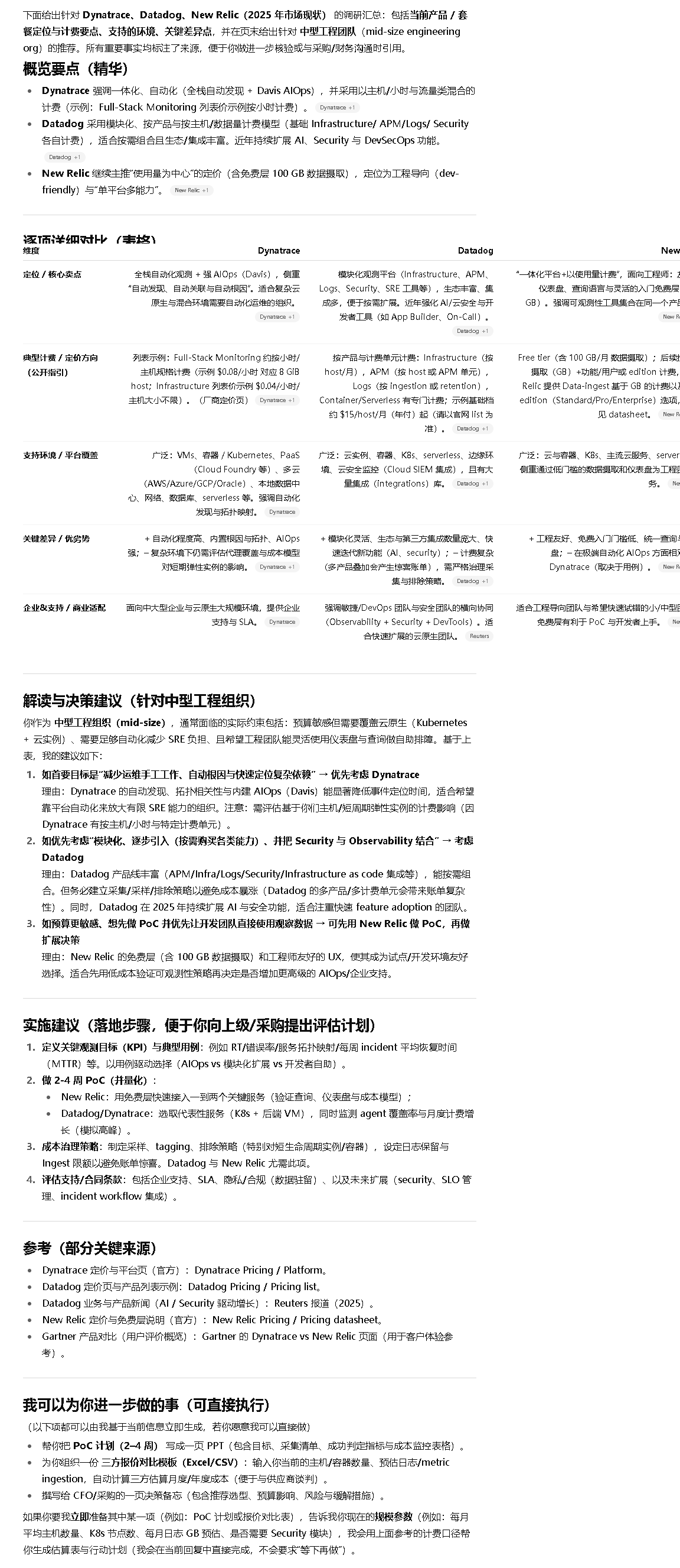
I'm an IT Manager at [insert company]. I’m evaluating AI-powered observability platforms like Dynatrace, Datadog, and New Relic. Research current offerings, pricing, supported environments, and key differentiators in 2025. Include citations and summarize insights in a comparison table with a recommendation for a mid-size engineering org.* Please make sure to use Simplified Chinese as the language for interactions with users, unless it is for specific proprietary terms or situations where English words are more appropriate.
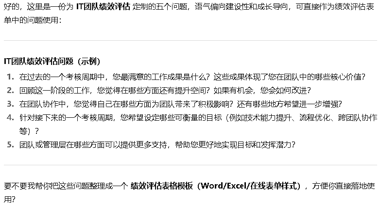
Develop a set of five questions for performance reviews that encourage reflection, future goal setting, and actionable feedback. Tailor to [IT team], and keep the tone constructive and growth-oriented. Present the questions as a list for a review form.* Please make sure to use Simplified Chinese as the language for interactions with users, unless it is for specific proprietary terms or situations where English words are more appropriate.
Develop behavioral interview questions aligned to our company values for a [AI Engineer] opening in [IT team]. We want to assess both technical skills and culture fit. Provide 6–8 questions grouped by competency.* Please make sure to use Simplified Chinese as the language for interactions with users, unless it is for specific proprietary terms or situations where English words are more appropriate.
好的,这里是为IT团队的AI工程师岗位设计的、与公司价值观相结合的行为面试问题。这些问题旨在深入评估候选人的技术实力、解决问题的能力以及文化契合度。
这类问题考察候选人扎实的技术功底和面对复杂挑战时的分析与执行能力,对应 “追求卓越” 的价值观。
请详细描述一个你曾处理过的、技术上最具挑战性的AI项目。
追问: 你是如何诊断问题根源的?你评估了哪些不同的解决方案?你是如何实施最终方案并衡量其效果的?如果可以重来,你会做哪些不同的尝试?
(考察点: 问题分析能力、技术选型、项目执行力、复盘反思)
讲一次你的AI模型或实验结果未达到预期的经历。
追问: 当时的情况是怎样的?问题出在哪里?你从这次“失败”中学到了什么,它如何影响了你之后的工作方法?
(考察点: 韧性、科学的实验方法、从错误中学习的能力)
这类问题评估候选人是否具备前瞻性,能否将技术创新转化为实际的业务价值,对应 “创新引领” 和 “客户至上” 的价值观。
请分享一个你主动提出创新方法或引入前沿AI技术,并显著改善项目结果的例子。
追问: 你最初是如何发现这个机会的?在推动这个新想法时遇到了哪些阻力?你如何衡量它为业务或客户带来的具体价值?
(考察点: 主动性、创新能力、价值导向、说服力)
描述一次你必须在模型性能(如准确率)和工程约束(如延迟、成本)之间做权衡的经历。
追问: 你是如何评估不同方案的利弊的?你最终是如何做出决策的,依据是什么?这个决策对最终产品或用户产生了什么影响?
(考察点: 实际工程能力、系统思维、业务敏感度)
AI项目高度依赖跨职能合作,这类问题考察候选人与他人协作、有效沟通的能力,对应 “团队合作” 的价值观。
AI项目常需要与产品、运营等非技术背景的同事合作。请讲一次你必须向他们解释一个复杂AI模型或技术概念的经历。
追问: 你是如何调整你的沟通方式以确保对方能理解的?这次沟通的结果如何?
(考察点: 跨职能沟通、化繁为简的能力、同理心)
请回顾一次你和同事在技术方案或模型方法上产生分歧的经历。
追问: 你是如何表达自己的观点,同时又如何理解对方的看法的?你们最终是如何达成共识的?
(考察点: 团队合作精神、建设性冲突处理能力、开放心态)
AI领域日新月异,这类问题评估候选人持续学习的意愿和快速掌握新知识的能力,对应 “持续学习” 的价值观。
你是如何持续追踪AI领域的最新进展的(例如顶会论文、开源工具、技术趋势)?
追问: 能否举一个你近期学习到的新技术或新方法的例子?你认为它可能适用于我们公司的哪些业务场景?
(考察点: 学习主动性、知识广度、技术洞察力)
Design a visual metaphor for a team’s growth journey over a year. Include representations of challenges, milestones, and collaboration. Style should be inspiring, like a timeline or path through a landscape.* Please make sure to use Simplified Chinese as the language for interactions with users, unless it is for specific proprietary terms or situations where English words are more appropriate.
好的,这是一个关于团队一年成长旅程的视觉比喻,它将挑战、里程碑和协作融入一个鼓舞人心的景观时间线中:
想象一幅画卷,展开的是一条蜿蜒向上的道路,穿梭于不同季节的风景中。
在旅程的起点,团队就像一颗刚被播种的幼苗,根系尚浅,周围是略显崎岖的土壤和一些小石块,象征着早期的磨合与挑战。
随着旅程的推进,道路开始变得稍微陡峭,一些小型的山丘和障碍物出现在视野中,这代表着团队在项目初期遇到的具体困难和需要克服的障碍。然而,在这些障碍旁,你会看到团队成员们互相搀扶、共同搬开石块的景象,这象征着早期的协作与支持。
第一个主要的里程碑可以是一座小小的、被阳光照耀的瞭望塔。团队成员们正站在塔顶,眺望着远方,脸上洋溢着成就感。塔周围的风景也变得更加开阔,象征着项目取得的初步成功和愿景的清晰化。
继续前行,道路会穿过一片茂密的森林。森林中光影斑驳,一些交错的树根和偶尔出现的迷雾代表着复杂的决策、突发的问题和可能出现的沟通障碍。但仔细看,你会发现团队成员们手持指南针,互相指引方向,共同寻找穿越森林的最佳路径,这展现了团队在解决复杂问题时的协同能力和策略性。
森林过后,会出现一条清澈的小溪,溪水潺潺,象征着知识的流动和经验的分享。团队成员们在溪边休憩,互相交流心得,有的在笔记本上写写画画,有的则在讨论着什么,这代表着团队内部的学习与成长,以及知识的积累。
再往前,道路会遇到一个巨大的峡谷。峡谷深邃而宽广,需要搭建一座坚固的桥梁才能通过。建造桥梁的过程是整个旅程中最具挑战性的部分,它需要团队所有成员的智慧、力量和长时间的投入。每个人都在自己的岗位上贡献着,有的在测量,有的在搬运材料,有的则在监督结构。这座桥梁不仅是克服重大挑战的象征,更是团队精诚合作、共同创造的伟大成果。
桥梁的另一端,风景豁然开朗,抵达了旅程的终点——一座宏伟的山顶平台。这里阳光普照,视野极佳,远处是壮丽的日出或日落。团队成员们聚集在这里,每个人都显得更加成熟、自信和坚定。平台上竖立着一块刻有“一年征程,硕果累累”字样的纪念碑,周围环绕着象征着各种成就的小旗帜。团队成员们有的互相击掌庆祝,有的回顾着来时的路,眼中充满了自豪和对未来的憧憬。
整个画面色调由最初的略显暗淡逐渐过渡到明亮和充满希望,寓意着团队从摸索到辉煌的蜕变。路的两旁会不时出现一些小小的、闪耀着光芒的标记,它们是那些被克服的小难题和取得的小进步,共同构成了团队成长的足迹。
这是一个关于坚持、协作和成功的视觉故事。
如有想了解更多软件设计与架构, 系统IT,企业信息化, 团队管理 资讯,请关注我的微信订阅号:
作者:Petter Liu
出处:http://www.cnblogs.com/wintersun/
本文版权归作者和博客园共有,欢迎转载,但未经作者同意必须保留此段声明,且在文章页面明显位置给出原文连接,否则保留追究法律责任的权利。
该文章也同时发布在我的独立博客中-Petter Liu Blog。